一、培训目标
1. 政策理解:使学员深入掌握中央及安徽省农文旅融合、乡村民宿行业相关政策,明确行业发展趋势与合规经营要求。
2. 技能提升:系统提升学员在民宿策划创意、精细化运营、数字化营销、服务管理、主题活动设计等核心领域的专业技能。
3. 实践应用:通过实地实训与案例研讨,推动学员将理论知识转化为实际运营能力,能独立设计“民宿+”融合产品(如民宿+农业、民宿+非遗、民宿+文创等)。
4. 资源整合:搭建学员与优质民宿集群、农业园区、文旅企业的合作桥梁,助力学员链接产业链资源,提升民宿品牌竞争力。
二、培育对象
安徽省民宿主理人、乡村职业经理人、乡村创客等农文旅融合型产业带头人,50人。
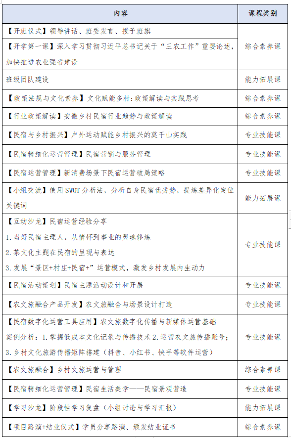
三、培训模块与设计内容
(一)第一模块:课堂教学
第一阶段作为培训的基础理论与核心技能输入期,目标聚焦夯实理论基础、明确运营逻辑、掌握核心方法、建立学习社群。帮助学员掌握2025年中央一号文件中关于农文旅融合、乡村民宿发展的相关部署,以及安徽省乡村民宿行业专项政策(如合规经营、资金扶持、品牌创建等),能准确判断自身民宿运营的政策适配方向。

(二)第二模块:线上课程学习
1.线上学习与考核“衔接紧密、互补性强”
线上课程丰富:内容涵盖民宿理念、设计、营销、电商、文化、政策、成本控制等,是对线下“专业技能课”和“综合素养课”的极大丰富和扩展。
考核标准明确:线上学习占过程考核10分,考核标准清晰量化:课程完成率、学习时长、出具线上学习试题测试,设专人后台管理,数据可查,确保学习效果不走过场。
2.与线下培训衔接紧密:
线下引导,线上深化:线下课程如“数字化运营工具”、“营销策略”在线上有对应的“抖音电商”、“新媒体运营”系列课程,学员可线下听方法,线上学实操。线上补充,线下研讨:线上政策类、文化类课程为线下研讨和交流提供了更广阔的知识背景。时间安排互补:线上学习安排在两个线下集中阶段之间,起到承上启下、巩固复习的作用。

(三)第三模块:实践教学
选取全国甲乙级民宿、皖美金牌民宿、休闲农业园区,开展场地实训+模拟教学+顶岗实习+实践孵化实践教学,将课堂理论转化为实际操作能力。

(四)第四模块:观摩交流
选取具有标杆性的民宿集群、文旅融合项目、非遗活化基地,进行现场考察+专家讲解+经验交流+案例拆解。学习行业先进模式,拓宽运营思路,链接产业资源。

四、师资队伍
由高校教授、行业专家、民俗主理人、政策解读专家等组成;部分师资来源:安徽大学、浙江农林大学、安徽黄山学院、蚌埠市农广校等。
五、教材与资源
遵循“规范、先进、实用”原则,从农业农村部和省统编教材中选用18种教材,保证学员人手一套。综合类(13本):如《“千万工程”简明手册》《农民素养与现代生活》《乡村振兴政策与实践》等;专业类(5本):如《电子商务实操手册》《农村财务管理》等。
六、经费保障
按高素质农民培育资金管理要求正确合理使用培训资金,按中标价格(7000元/人)标准进行合理规划培育全过程环节所需费用。
七、考核与结业
采用“过程考核+成果考核”相结合的方式,对合格学员颁发结业证书。
八、保障措施
(一)教学保障
1.教材配备:选用教材不少于18种,优先选用农业农村部规划教材、安徽省统编教材,并配套课程PPT、培训手册等资料。
2.教学设备:课堂教学配备多媒体设备、授课场地、教材教具等;实践教学配备必要工具(如插花材料、拍摄设备等)。
3.各阶段保障:培训前期,准备工作包括对好住宿、餐饮、会场、横幅等准备工作;联系实践实训考察点获取简介信息、讲解陪同人员等,实践考察如涉及在外用餐,需提前进行预订,沟通确认用餐的标准和要求;准备学员手册、培训教材资料(培训手册封面设计、培训手册内容、调查问卷、笔、本子、席位签)、各类证书表格等;确认出席领导及领导讲话稿等。培训实施流程保障。培训实施过程分为报道、开班、培训、培训小结等环节。报道环节含接站、签到(报道签到表)、学员扫码进群、发放资料袋、住宿餐饮及会场安排、预备会的召开等;开班包括开班前布置会场、摆放开班领导台卡顺序、开班仪式、合影留念等;培训期间,包含拓展训练、专题讲座、经验介绍、研讨交流、参观考察、学员入库、评价、收集各类表格等;培训小结包括总结讲话、代表发言、发放证书、学员返程等。带班人员要做好建立班集体、主持维护课堂纪律、维护用餐秩序与学员服务、组织开展业余文体活动、组织学员完成线上任务、做好学员测评、教学评价反馈等工作。培训后期,做好培训总结和验收工作。在培训结束后,我们会了解培训的评价和培训反馈,项目验收综合考量培训全流程及环节,搜集培训计划、培训实施、培训管理等各环节意见建议,及时分析、研究、反馈、整改。
(二)安全保障
1.人身安全:为每位学员购买培训期间人身意外保险。
2.行程安全:实践教学、观摩交流租用专业旅游公司车辆(车况良好、具备营运资质),配备专职司机。
3.应急处理:制定突发情况应急预案(如疾病、天气变化、交通延误等),明确应急联系人及联系方式。
(三)服务保障
1.食宿安排:课堂教学期间统一安排住宿(双人标准间),餐饮符合卫生标准,兼顾南北口味;实践与观摩阶段根据当地条件统一安排,确保安全舒适。
2.后勤协调:设立专职班主任,负责日常考勤、学员沟通、问题协调;每个学习小组配备1名组长,协助班主任开展工作。
(四)满意度调查
集中培训阶段结束后5天内开展满意度调查。涵盖课程内容实用性、师资水平、实践基地选择、食宿安排、组织管理等。
(五)应急预案
为有效应培训期间可能发生的各类突发情况(如人身健康异常、极端天气、交通故障、场地安全隐患等),最大限度保障学员人身安全、财产安全及观摩活动有序推进,降低突发事件对培训效果的影响。
九、预期成效
学员培训合格率 ≥ 95%,学员满意度 ≥ 98%,提升学员在民宿管理、民宿策划创意、精细化运营、数字化营销等方面的综合能力。
